



{
Veeramani Murugesan,
DevOps Engineer,
"Skills": ["Azure, AWS, Linux, Unix, Windows, VMWare, DevOps, Kubernetes, Docker, etc..],
}
My Work
- Automated complex application upgrades using Azure DevOps pipelines for intricate server environments.
Portfolio
Designed Automated Upgrade Pipelines: Created Azure DevOps pipelines to automate the upgrade process for applications, including service management, file handling, and SQL updates.
Service Management Automation: Automated stopping and starting of services using custom scripts integrated into Azure Pipelines to ensure minimal downtime during upgrades.
File Management: Implemented automation for copying upgrade files from Azure File Share to target VMs, ensuring timely and accurate file deployment.
SQL Script Execution: Automated execution of SQL upgrade scripts as part of the pipeline to apply necessary database changes during the upgrade process.
Backup Integration: Integrated automated backup processes into the upgrade pipeline to ensure data integrity and recovery options during upgrades.
Configuration Management: Automated configuration changes as part of the upgrade process, including adjustments to application settings and environment variables.
Error Handling and Notifications: Incorporated error handling and notification mechanisms in the pipeline to alert teams of any issues during the upgrade process.
Testing and Validation: Automated testing and validation of the upgraded environment to confirm successful deployment and functionality post-upgrade.
Rollback Procedures: Implemented automated rollback procedures in case of upgrade failures, ensuring quick recovery to a previous stable state.
Documentation and Reporting: Automated generation of upgrade logs and reports to document the upgrade process and provide visibility into successful or failed operations.
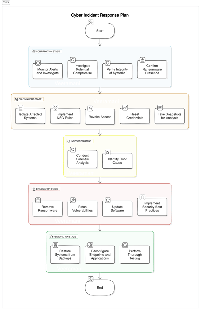
Confirmation Stage
Key Responsibilities:
Monitor alerts and investigate.
Confirm ransomware presence.
Description:
Monitor alerts from Azure Security Center.
Investigate potential compromise and verify system integrity.
Confirm the presence of ransomware.
Containment Stage
Key Responsibilities:
Isolate affected systems.
Prevent further spread of ransomware.
Description:
Isolate compromised VMs.
Implement NSG rules to restrict network access.
Revoke access, reset credentials, and take snapshots for analysis.
Inspection Stage
Key Responsibilities:
Conduct forensic analysis.
Identify root cause of the attack.
Description:
Analyze system logs, event logs, and file system artifacts.
Conduct memory dump analysis and identify ransomware activity.
Determine the root cause of the compromise.
Eradication Stage
Key Responsibilities:
Remove ransomware.
Patch vulnerabilities.
Description:
Run antivirus scans to remove ransomware.
Patch vulnerabilities and update software.
Implement security best practices.
Restoration Stage
Key Responsibilities:
Restore systems from backups.
Reconfigure and test systems.
Description:
Restore VMs from Azure Backup.
Reconfigure endpoints and applications.
Perform thorough testing to ensure system integrity and security.
Cyber security incident handling and responding - Action plan


Azure DevOps - Build and Deploy on Azure app service
Build Pipeline:
Set Up Build Pipeline:
Create a new pipeline in Azure DevOps.
Select the appropriate repository and branch.
Define Build Tasks:
Add tasks for restoring dependencies.
Add tasks for building the application (e.g., using MSBuild or dotnet commands).
Add tasks for running tests.
Add tasks for packaging the application.
Configure Artifacts:
Publish the build artifacts to be used in the release pipeline.
Set Up Pipeline Variables:
Configure pipeline variables and secrets as needed.
Integrate with Azure Key Vault to retrieve sensitive information.
Release Pipeline:
Set Up Release Pipeline:
Create a new release pipeline in Azure DevOps.
Define stages for deployment (e.g., Development, Staging, Production).
Configure Deployment Tasks:
Add tasks to deploy the application to Azure App Service.
Configure tasks to use the build artifacts from the build pipeline.
Integrate Azure Key Vault:
Link Azure Key Vault to the release pipeline.
Use Key Vault variables for configuration settings and secrets.
Set Up Deployment Variables:
Define deployment-specific variables and parameters.
Define Continuous Deployment Triggers:
Configure triggers to automatically deploy upon successful builds.
Test and Validate Deployment:
Verify deployment settings and configurations.
Perform testing to ensure successful deployment.
There are lot more, page is not sufficient . . .
About Me
Professional Experience: With a strong background in IT infrastructure and cloud engineering, I have developed a robust skill set managing complex environments and optimizing system performance. My experience spans from Linux system administration to advanced cloud solutions on Azure, where I have successfully managed various aspects of infrastructure, including deployments, monitoring, and security. My roles have involved overseeing the migration of critical applications, setting up CI/CD pipelines, and ensuring seamless operations through meticulous planning and execution.
Portfolio
Expertise and Skills: I specialize in designing and implementing Azure-based solutions, leveraging tools like Azure DevOps, Intune, and Microsoft 365 to enhance organizational efficiency. My expertise includes managing virtualized environments, configuring network security, and integrating various cloud services to meet business needs. I am adept at creating automated workflows and ensuring cost-effective management of resources, all while adhering to best practices in cybersecurity and infrastructure management.
Commitment to Innovation: Driven by a passion for technology and continuous improvement, I stay at the forefront of industry trends to deliver innovative solutions. My commitment to excellence is evident in my proactive approach to problem-solving, whether it's optimizing build processes, handling cyber incident responses, or enhancing system performance. I am dedicated to leveraging my technical knowledge and experience to contribute to impactful projects and drive success within dynamic IT environments.

























Skills
Powershell
IBM Power AIX
SuSE
Wordpress






Monitoring


RedHat


SQL/MySql


Shell


Azure Cloud


VMWare


Apache


AWS







Azure DevOps


Version control
Wanna talk?
Contact me with any questions or just to say a few nice words ... or mean ones. Up to you .... free will and all
© 2024 Veeramani

